banner
banner
QR code
慧产科技集团
官方公众号
QR code
招商洞察
招商热点精准洞察
QR code
慧立方
聚智慧、立产业、兴地方

长三角招商变局:国资砸下17宗并购,产业整合取代“拉客”内卷!

发布时间:2025-08-19 14:13标签: 招商引资

国资并购聚焦本土产业整合


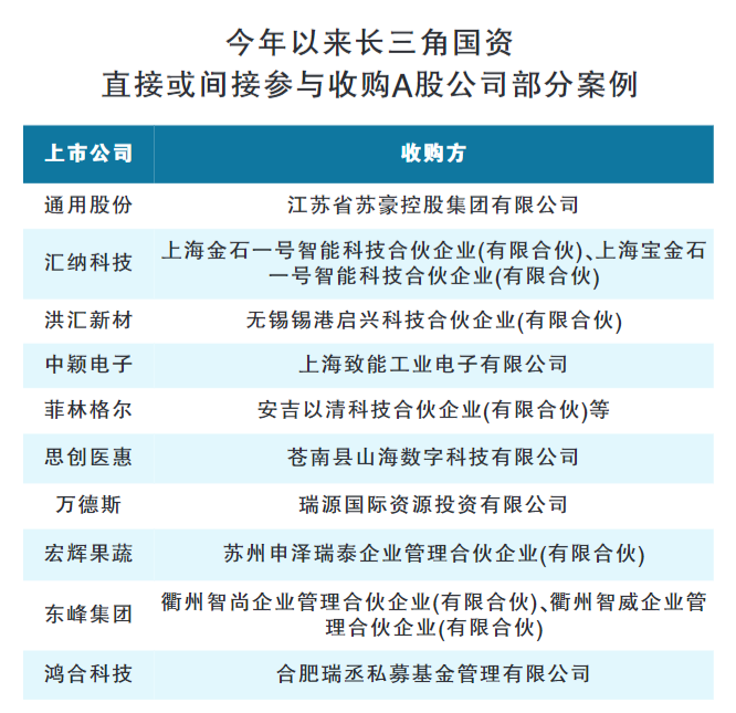
据记者不完全统计,今年以来,由长三角国资直接或间接参与收购A股上市公司的案例(今年首次披露方案)共17起,其中机械设备、电子、石化和计算机行业标的占比超一半,区域资源优化与产业协同升级成为重要导向。


多位业内人士告诉记者,与以往的并购更关注财务回报不同,本轮并购的核心驱动力在于服务地方既定的产业集群发展战略,实现“强链、补链、延链”。


以无锡为例,作为长三角区域活跃的国资力量之一,无锡地方国资今年已启动三宗上市公司控制权收购。其中,标的企业洪汇新材属化工行业。目前,无锡国资对洪汇新材的相关收购工作已完成,该企业坐落于无锡市区唯一的化工园区——东港镇新材料产业园内。新材料产业是无锡市“465”现代产业体系与锡山区“四新四强”产业集群的重点发展领域。公开资料显示,此次成功整合洪汇新材,将有力补强本地产业链优势,驱动化工园区产业升级进程。


在浙江,多地国资以“415X先进制造业集群”为并购主线,启动对思创医惠、菲林格尔、金智科技等企业的收购,推动传统产业转型升级与新兴产业加速并举。上海国资拟收购的汇纳科技与已完成收购的中颖电子,皆是落子人工智能与集成电路等关键领域的企业。


业内人士称,新一轮并购浪潮既是呼应并购重组政策新导向,更是“反内卷”背景下地方政府招商模式的创新。


战略控股驱动产业协同


业内人士表示,当前长三角国资的实践,主要是通过专业化并购基金战略入股甚至控股产业链“链主”企业,来深度发展地方特色产业,释放协同效应。


上海生物医药并购基金战略入股(拟协议收购成为重要战略股东)微创医疗是典型案例。微创医疗作为上海市三大先导产业之一——生物医药领域的“链主”企业,已成功孵化多家上市企业及专精特新企业,形成独特的生态圈。此次并购基金的介入旨在为微创医疗发展提供保障,并通过其平台效应“带动上下游企业在沪集聚,吸引人才,促进技术突破”。基金将发挥资本运作和产业整合优势,协助微创医疗“明晰战略、优化资源配置、释放协同价值”,最终强化集群竞争力。


母基金研究中心研究总监王爽表示,前述并购是在深厚的产业基础上进行的深度整合,避免了“无基础招商”的形式主义内卷,为其他地方提供了“以并购基金为抓手,做强本地产业链规模”的样本。


今年5月发布的《安徽省人民政府关于推动新兴产业“双招双引”和产业培育提质增效(2.0版)的意见》提出,开展并购招商。围绕重点产业链,梳理潜在并购标的企业清单,支持优质企业围绕产业链上下游加大资源整合力度,鼓励上市公司收购有助于强链补链、提升关键技术水平的优质资产。


“目前国资加产业、国资加私募的模式较为常见。而私募股权投资机构所投项目,由于受到了某些因素的限制和影响,也千方百计地通过并购重组、借壳、控股收购等方式退出,这种模式顺应了市场变化和发展的趋势。”上海金浦投资管理有限公司创始合伙人、总裁高立新说。


跨省收购拓展资源整合空间


上证报记者统计发现,今年上半年发生的长三角国资收购案例中,跨省收购趋势显著。例如,江苏国资收购广东的海川智能与宏辉果蔬、安徽国资收购重庆的蓝黛科技、浙江国资收购广东的东峰集团等。


“这是‘资本招商+产业招商’模式的升级版。”烁石资本董事长朱方明表示,昆山国资通过参与新设合伙企业苏州中晶智芯,收购广东企业海川智能的案例极具代表性。中晶智芯股权穿透显示,昆山国资方面间接控制36%的股份,系第一大股东。


“昆山国资的做法可以说是‘一石二鸟’。”朱方明表示,通过跨省收购外地企业并推动其落地本地,可为区域引入优质产业资源,增强本地产业链协同与经济活力,为日后资本运作留下空间,实现了“留住产业”和“资本招商”的双重目标。


数据显示,今年上半年,长三角国资入主的上市公司市值普遍在百亿元以下(以首次公告前一交易日市值计算),其中市值低于50亿元的有10家,50亿元至100亿元的有7家。



“通过并购重组,国资和有成长性的新质生产力的企业,可以将优质的科创类的资产注入这些公司,不仅实现企业战略升级转型,也助力地方国资优化产业布局,同时也使得私募基金投资的一些企业能够通过并购重组的方式实现退出。这对各方都是有益的选择。”高立新说。