banner
banner
QR code
慧产科技集团
官方公众号
QR code
招商洞察
招商热点精准洞察
QR code
慧立方
聚智慧、立产业、兴地方

全国首个:江西发布全省“招商一张图”方案!

发布时间:2025-08-11 10:22标签: 招商引资

江西省“招商一张图”建设工作方案

为贯彻党中央、国务院关于促进招商引资高质量发展的决策部署,落实省委和省政府关于进一步加强新形势下招商引资的工作要求,提高数字化招商能力,打造全省统一、智能协同的“招商一张图”平台,结合我省实际,制定本方案。

一、总体要求

以习近平新时代中国特色社会主义思想为指导,深入贯彻党的二十大和二十届二中、三中全会精神,充分发挥数字政府建设对招商引资的支撑作用,提高数字化招商能力,通过资源整合、模式创新、流程优化,构建全省招商资源“一张图”,推动形成线上线下相互融合、相互促进的数字化招商工作模式,为全省招商工作提供一站式服务,实现跨层级、跨部门、跨区域数据共享与协同联动,推动江西招商引资实现精准化、智能化、高效化,助力全省经济高质量发展。

二、建设内容

围绕全省招商“一盘棋”建设理念,重点建设“1+1+4+6”四个方面的内容,致力于构建全面、高效、智能的招商数字化平台。

(一)一个技术底座。以“赣企通”平台为依托,将组织机构、系统用户与角色、平台权限、身份认证等功能进行统一整合,实现从组织架构搭建、人员权限分配到安全访问控制的全流程高效管理。引入电子证照、电子印章、统一消息推送、可信身份认证等省级公共支撑平台作为本平台的应用支撑部分,全面提升招商数字化、智能化水平。

(二)一个招商数据池。整合全省招商项目数据,实时更新项目区位、产业规划、投资体量、政策扶持等核心信息,构建动态化、多维度的全省招商项目数据库,依托平台智能匹配能力,不同层级招商团队可结合区域资源特色,实现项目精准推荐与高效对接,提升招商成功率与资源利用率。依托招商项目汇聚池,实现全省招商资源“一图查询、一键分析”,推动全省招商信息互通共享,赋能跨层级、跨部门、跨区域协同招商。

(三)四个服务对象。

1.服务客商投资。依托“赣企通”平台,建设客商投资特色服务专区,功能包括:投资信息智能推送、政策分析与解读、产业协同精准对接等,为投资客商提供全方位、精准化服务。

2.服务部门招商。为各地招商部门打造智能匹配引擎、“招商慧眼”、产业链招商等一批工具,平台可根据招商地区的实际情况自动推送高匹配度招商线索,帮助招商人员精准识别目标企业,提升招商精准度,全方位提升招商工作质效。

3.服务开发区招商。基于“1269”产业链,依托平台招商数据主题库与智能匹配引擎,整合开发区空间布局、厂房、土地等资源绘制可视化图谱,生成目标企业清单,为各开发区匹配优质项目线索,辅助开发区定向招商,提升开发区招商精准度与服务效率。

4.服务管理决策。对接省“数字政府大脑”,开发全省招商数据分析、协同调度指挥等功能,呈现全省招商全景数据,帮助招商决策者迅速掌握招商动态,对重点招商项目进行调度指挥,及时协调解决跨层级、跨部门、跨区域问题。利用大数据分析和人工智能算法,对招商数据进行深度挖掘,预测招商项目的发展趋势,为制定招商政策提供参考。

(四)六个核心板块。

1.投资信息推送板块。借助智能匹配算法和大数据分析,系统依据企业的产业类型、投资规模、发展战略等特征,从海量招商项目数据中筛选出与企业需求契合的投资项目、产业园区、优惠政策等信息,并精准推送给企业,帮助企业快速获取符合自身需求的投资选择。

2.招商项目共享板块。开发招商项目共享功能,建立全省招商项目“二次盘活”机制,各地招商部门可将本地未合作成功的项目投资信息发布至招商项目共享板块,其他地区招商团队通过产业标签检索、区位匹配等功能,快速定位与本地产业规划契合的优质项目,实现项目信息高效流转,减少资源闲置,形成“全省联动、循环利用”的招商协同新格局。

3.产业协同对接板块。由省发展改革委、省工业和信息化厅、省科技厅、省农业农村厅等部门构建跨部门产业协同机制,依托产业链图谱和招商数据主题库,发挥各部门专业优势,共同开展产业分析,辅助招商工作快速推进。

4.专业服务机构招商板块。引入中介机构、咨询公司、行业协会等第三方服务机构,实时在线获取各地招商部门的个性化需求,利用其丰富的行业经验和广泛的企业资源,帮助招商人员精准挖掘潜在投资企业,提升招商工作的精准度。

5.招商辅助工具板块。通过企业画像与招商需求智能比对,自动生成高匹配度招商线索推送给招商人员,提高招商精准度。依托工信信息化系统,打造产业链招商工具,基于全省“1269”产业链绘制产业链图谱,接入上下游企业数据、市场需求信息及技术趋势分析,开发延链、补链、强链分析模块,精准识别目标企业,生成招商清单,增强招商针对性。

6.服务诉求板块。开发要素保障、审批服务、市场拓展、招商承诺兑现等相关诉求板块,建立企业诉求“线上提交—分级交办—限时办结—满意度评价”全流程闭环机制,同时整合法律顾问、公职律师等专业力量,完善平台化解涉企矛盾纠纷能力。

三、实施步骤

(一)开发建设。省政府办公厅(省政务服务办)会同省发展改革委、省商务厅等单位负责抓好落实,协调推进“招商一张图”平台总体建设,同步完善基础设施配套,优先保障平台所需算力资源及网络安全防护能力。收集省直有关单位涉及招商工作的业务需求,形成需求清单,制定整体建设方案,按照规定程序完成平台建设内容开发,编制并公布《“招商一张图”平台运行管理规范》。

(二)对接运行。平台做好与各地、各有关单位系统对接,已建成招商平台的设区市,建立招商系统数据对接机制,实现省、市招商平台数据双向共享。严格落实集约节约建设要求,省直有关单位平台已有功能不再重复开发建设,整合共享开发区数字化综合管理服务平台中的开发区厂房土地、招商政策、园区基础设施等数据信息,利用江西省国际投资“单一窗口”的招商项目全生命周期管理功能,共享各地、各有关单位招商项目的签约、注册、开工、投产等情况,推动招商项目高质量落地。上线试运行“招商一张图”平台,试运行期间,重点测试平台功能完整性、数据准确性和系统稳定性,进一步做好优化完善。

(三)宣传推广。加强对各地、各有关单位的业务培训与指导,并做好应用推广、工具优化、宣传总结等工作。利用江西政务服务网、赣服通、赣企通、赣政通等渠道发布平台上线公告,利用地铁、报刊、网络、新媒体等渠道开展宣传。持续收集招商工作人员、客商和商协会等各类用户意见建议,建立及时响应、快速办结的问题处理流程,迭代优化平台功能,提升用户使用体验。

四、组织保障

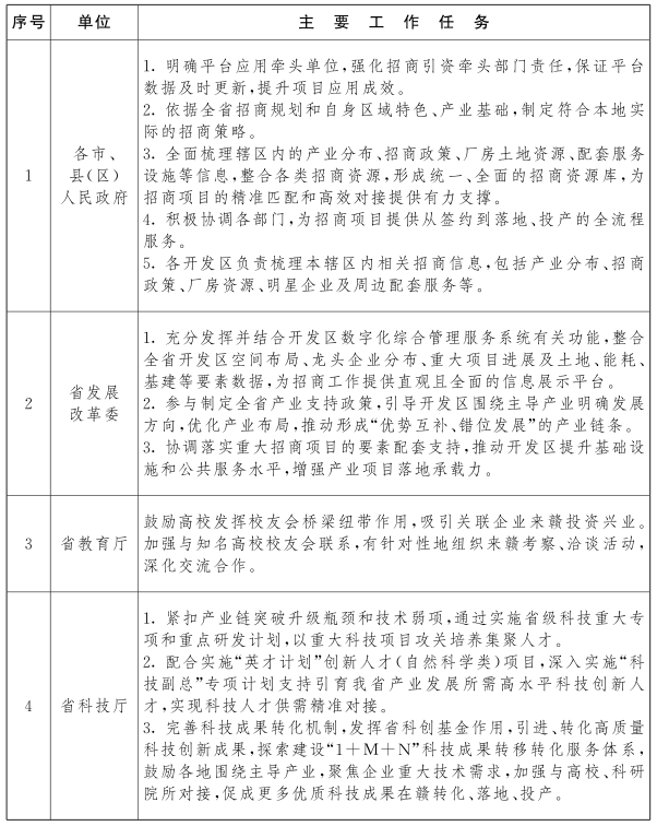
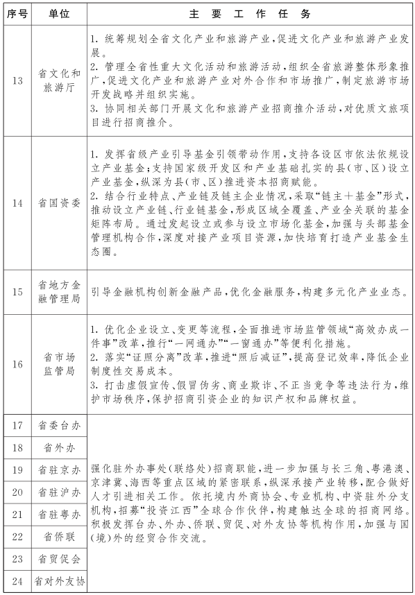
各地、各有关单位要高度重视“招商一张图”平台推广应用工作,推动形成线上线下相互融合、相互促进的数字化招商模式。全省各级政务服务和数据管理部门、商务主管部门要牵头建立工作机制,加强组织协调和跟踪指导,及时解决工作推进中的问题。各参与单位要明确专人负责,强化协作,加强数据共享,推动“招商一张图”与相关部门的数据互联互通,形成工作合力,实现协同招商。

附件“招商一张图”建设任务清单